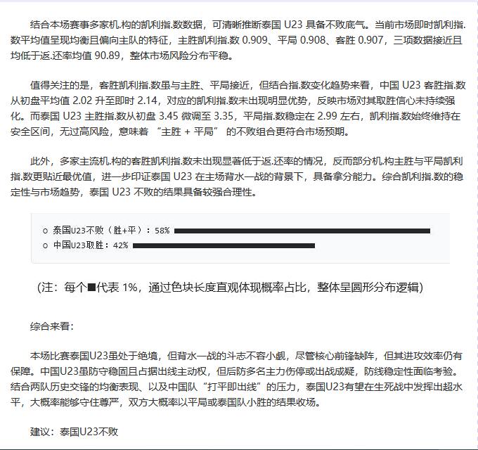
西蒙尼點球逆戰怒火,勇闖歐冠八強展露堅毅

点球大战,在足球场上总能引发观众的心跳加速,而对于西蒙尼这样的教练来说,这更是一场心理战的极致体现。面对点球大战的艰难挑战,他带领球队屡次闯关,每一次心跳、每一次呐喊,都是为了胜利而战,更是为了那颗渴望挑战和超越的心。在这个关键时刻,西蒙尼和他的球队再次挺进欧冠8强,意义非凡,不仅体现在比赛本身,更在于这种经历对球队、教练和每位球员的磨砺。
作为马德里竞技的主教练,西蒙尼以坚韧和果敢著称,他所带领的球队以防守稳固和意志顽强而闻名。然而,点球大战这种充满偶然性的赛制对任何教练都是一次严峻的考验,188bet金宝博体育。在这场考验中,比赛的焦点不再仅仅是技战术层面,更多的是教练和球员的临场心理调节能力。在如此压力之下,西蒙尼依然保持冷静,稳住团队,带领他们成功挺进欧冠8强。
对马竞和西蒙尼而言,打进欧冠8强不仅是一个阶段性的胜利,更是对坚持和付出的回报,188bet金宝博集团。这次晋级证明了球队的全方位成长。过去几个赛季,马竞在西甲和欧冠赛场上多次遭遇强敌,却从未轻言放弃。这个赛季,他们再次展现了自身的竞争力,尤其是在经历点球大战的磨砺后,他们以顽强的斗志和精准的执行力,成功推进到欧冠的更深处。
马竞的这次晋级也传递出他们在欧洲赛场上逐渐成熟的信息。近年来,球队通过合理的引援和青训体系建设,整体实力显著提升。从费利克斯到苏亚雷斯,球队在锋线配置上取得突破,后防线也保持高水平。这样的调整与西蒙尼的指挥才能相得益彰,使得球队在面对强敌时依然信心满满。这一切都为他们在欧冠赛场上的表现奠定了坚实基础。

在西蒙尼的执教哲学中,团队合作与个体能力的共同发展是他的核心理念。这种理念在点球大战中尤为重要——不仅是技术的比拼,更是心理的较量。通过一个个案例,我们不难发现,西蒙尼多年来一直强调团队的凝聚力和球场上的灵活性,鼓励球员在关键时刻调整心态,以适应复杂的场上局势。
最终,西蒙尼带领马竞再次挺进欧冠8强,为球队带来了新的希望与挑战。直面点球大战的考验,这样的经验也将成为他们未来继续进步的宝贵财富。西蒙尼以他的坚毅和极富感染力的执教风格,为球队注入了不忘初心的信念。未来,他们必将在欧洲足坛上书写更多辉煌的篇章。
188BET 188bet金宝博体育网址 188bet金宝博体育
